注册
登录
首页
关于协会
协会简介
章程制度
组织机构
党支部
党建办公室
职能中心
人才发展部
会员服务部
运营管理部
企业评价部
宣传推广部
专家服务部
分支机构
专家委员会
机关、企事业单位内部安全保卫分会
智慧运维分会
实体机构
北京安全防范职业技能培训学校
北京安信适配技术有限公司
党建工作
党支部介绍
协会党建
会员党建
时政要闻
专家委员会
会员专区
入会指南
年审指南
会员名录
会员动态
协会服务
专家委员会
会员服务部
企业评价部
人才发展部
运维平台
新闻中心
通知公告
新闻动态
政策标准
行业资讯
首都安全防范
联系我们
联系方式
人员招聘
首页
>
新闻中心
> 通知公告
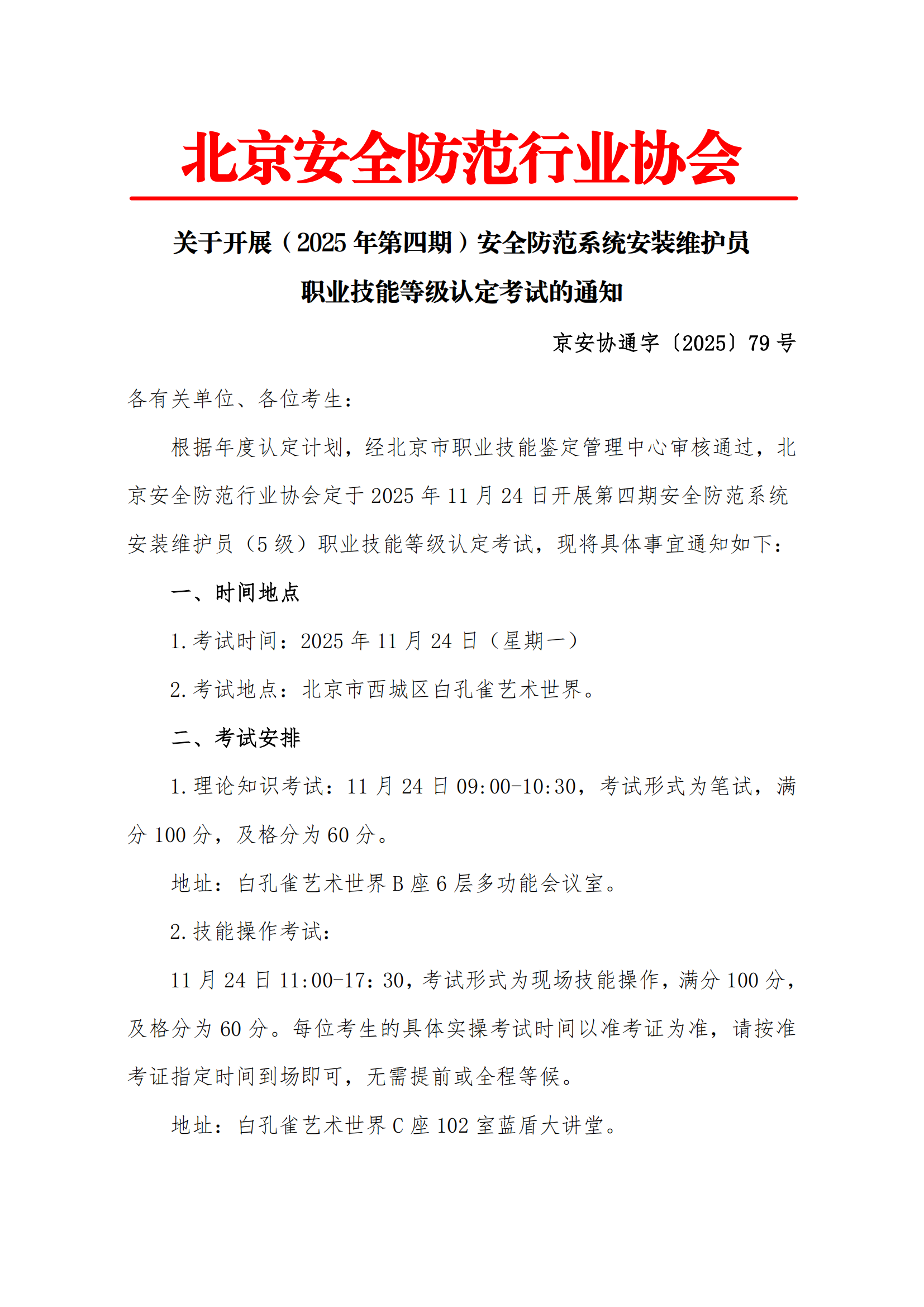
关于开展(2025 年第四期)安全防范系统安装维护员职业技能等级认定考试的通知
时间:2025-11-04
来源:未知
上一篇
没有了
下一篇
关于2025年第三期安全防范系统安装维护员职业技能等级认定考试成绩公示的公告
×
我要咨询
企业名称
联系方式
咨询服务
验证码
×
北安协网站登录系统
账号
密码
忘记密码
没有账号?
去注册>>
×
北安协网站注册系统
请选择
我是企业
我是专家
账号
设置密码
确认密码
已有账号?
去登录>>
×
北安协网站重置密码系统
新的密码
确认密码
返回登录>>