党建办公室
人才发展部
会员服务部
运营管理部
企业评价部
宣传推广部
专家服务部
专家委员会
机关、企事业单位内部安全保卫分会
智慧运维分会
北京安全防范职业技能培训学校
北京安信适配技术有限公司
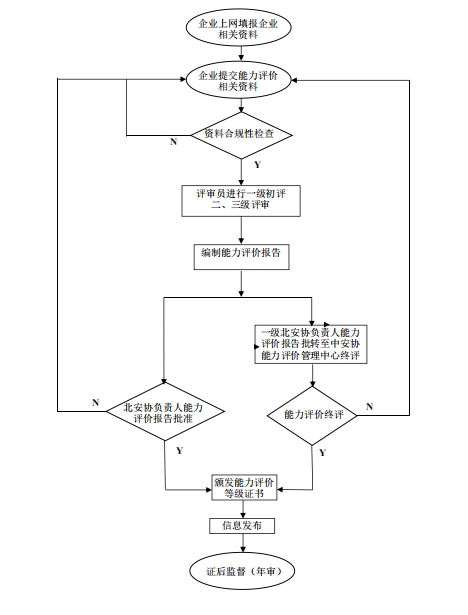
注:评价机构可采取随机和选择性相结合的方式对申报能力评价的企业进行现场抽检,重点检查企业提交的申报资料和证明材料,或核实与投诉有关的事项。